
Здравствуйте, друзья! Добро пожаловать в дневник разработчиков для China Pack в Cities: Skylines II! Я — VictoriaCity, один из создателей ассетов для этого набора. Сегодня я с радостью поделюсь с вами дизайнерскими идеями и процессами разработки, которые мы использовали при создании China Pack, а также расскажу о разнообразном сочетании исторической и современной архитектуры, которые придают аутентичность вашим городам.
На первый взгляд, современные китайские города выглядят повсеместно однообразно — ряды за рядом возвышаются многоквартирные и офисные здания. Но чем внимательнее вглядываешься, тем больше видишь их истинное разнообразие и глубину. Китайские города формировались веками, даже тысячелетиями, и традиционная архитектура сохранилась наряду с ультрасовременными небоскребами.


Виды городов в Шэньяне, Ухане, Сиане и Кашгаре.
Источник: Китайская Национальная География
С пакетом China Pack мы стремились запечатлеть это уникальное сочетание — от исторического очарования дворовых домов до невероятного масштаба современных высотных застроек. Разнообразие зон, служебных зданий и знаковых строений в этом пакете отражает богатую, многослойную идентичность китайских городов. Вот некоторые вдохновения, которые мы использовали для создания зданий для пакета:

Низкоплотная жилая застройка

Высокоплотная жилая застройка

Высокоплотный офис
Из-за быстрого урбанизации в последние десятилетия жилая архитектура в Китае претерпела сильное влияние разных исторических периодов. Игра позволяет зональным зданиям иметь несколько уровней, что идеально соответствует нашей задаче представить различные эпохи в развитии жилой застройки. С этим пониманием мы создали высотные апартаменты 2000-х годов и современные роскошные кондоминиумы, которые стали популярными в последние годы. С развитием зданий они отражают изменяющийся пульс вашего города, демонстрируя его развитие и модернизацию.
Кроме того, современные интерпретации традиционной архитектуры стали основным трендом в современном городском дизайне Китая, особенно в общественных служебных зданиях и образовательных учреждениях. Интеграция этой архитектурной стилистики в China Pack была одной из наших ключевых задач, чтобы вы могли включать культурно аутентичные дизайны в свои города.

Референсы служебных зданий.
- 6 зон
- 13 служебных зданий
- 10 знаковых зданий
- возводимые зоны
- Шесть новых возводимых зон:
- Низкоплотное жилье – включает как современные, так и классические сельские дома на одну семью.
- Низкоплотное двориковое жилье – традиционные стены дома, вдохновленные Сыхеюанем, часто встречающимся в Пекине.
- Среднеплотное жилье – включает более старые городские апартаменты 1990-х годов и более современные среднемасштабные здания.
- Дешевое жилье – аналогично среднеплотным жилым зданиям, также предназначено для воссоздания утилитарных жилых блоков, встречающихся в городских районах Китая.
- Высокоплотное жилье – одна из особенностей пакета, включает 80-90-е жилые башни, современные высотки и роскошные пентхаусы.
- Высокоплотный офис – первая высотная офисная зона в любых Region Pack, выпущенных на данный момент. Включает башни 80-90-х годов, современные здания в стиле «коробок» и изогнутые небоскребы, предлагая гибкое размещение для одиночных башен или бизнес-дистриктов.
Вместо того чтобы сосредотачиваться исключительно на количестве ассетов, мы разработали 37 уникальных стилей возводимых зданий в этом пакете, чтобы обеспечить широкий спектр комбинаций, позволяя вам строить аутентичные китайские городские застройки.

Выборка всех стилей возводимых зданий. Общее количество уникальных зданий значительно выше!
Высотные жилые здания в Китае обычно являются частью огороженных жилых комплексов, что означает, что они не всегда имеют фиксированные фасады, выходящие на улицу. Это создало уникальную задачу в игре, где правила зонирования предполагают выравнивание зданий вдоль дорог. Чтобы решить эту проблему, мы создали больше вариаций фасадов, чем это типично в реальной жизни, и переместили входы зданий внутрь, используя пешеходные дорожки. Чтобы удовлетворить требуемые комбинации размера участков для каждой зоны, нам также пришлось создать более компактные, здания с меньшими следами для высотных зданий. Эти здания будут особенно полезны для ультраплотных городских центров, помогая вам строить города, вдохновленные не только Китаем, но и любым уголком мира, где ключевым является оптимизация городского пространства!
Служебные здания в China Pack включают:
- Общественный детский сад
- Начальная школа «Рубиновая скала»
- Средняя школа
- Общественный колледж (также называемый младшим колледжем в Китае)
- Университет
- Народная больница (да, так обычно называется лучшая больница в городе)
- Местный полицейский участок
- Пожарная бригада
- Пожарная станция
- Пожарная служба
- Городская библиотека
- Районная администрация
- Городская ратуша
Одна из вещей, которую мы заметили, это что современные китайские жилые комплексы почти всегда включают в планирование детский сад. Детские сады являются основным компонентом городских микрорайонов в Китае, как правило, располагаются в отдельных зданиях с выделенными помещениями. Однако в системе образования игры стартовым образовательным учреждением является начальная школа, поэтому нам пришлось проявить креативность в вопросе того, как детские сады работают в игре. Именно поэтому мы рады представить детский сад в современном стиле как услугу в категории «Администрация». Он использует механическую модель офиса социального обеспечения, увеличивает благополучие на радиусе в 800 метров и улучшает внешнее пространство для отдыха — отличные доказательства того, что маленьким детям ваших граждан уделяется должное внимание!

Общественный детский сад находится в меню Администрация.

Выборка всех служебных зданий.
Для знаковых зданий мы представили:
- Книжный магазин
- Городской торговый центр
- Объединенный молл
- Местное офисное здание
- Офисное здание в деловом центре
- Башня Инь Юнь (традиционная китайская башня)
- Западная обозревательная башня (современная телевизионная башня)
- Башня Пион – супер-высокий небоскреб
- Финансовый центр (еще один супер-высокий небоскреб)
- Небесный дворец (высочайшая структура из когда-либо созданных!)

Выборка всех знаковых зданий. Только часть 3-х небоскребов попала в кадр – их оставили для исследования в игре!
Хотя China Pack действительно включает разнообразные классические и древние здания, здесь мы хотели бы сосредоточиться на процессе создания высотных зданий, поскольку они представляют собой совершенно другие вызовы по сравнению с меньшими структурами. Эти вызовы требуют от нас разработки рабочего процесса, который обеспечивает как эффективность, так и качество.
Количество полигонов для каждого отдельного здания значительно выше в Cities: Skylines II, чем в Cities: Skylines. Для блоковых жилых и офисных башен мы должны были быть особенно внимательны к количеству полигонов – бюджет менее 80000 треугольников, распределенных на более чем 50 этажей, позволяет только 400 треугольников на фасад. И больше высоты или площади пола не дают больше текстурного пространства. Нам все еще нужно достигать аналогичной плотности текстур как у гораздо более меньших зданий на текстуре 4K. Эти сложности мотивировали нас принять модульный подход для создания высотных зданий, чтобы балансировать детали, эффективность и разнообразие.
Дизайн зданий мы начали с минимальных повторяющихся единиц, таких как один фасадный панель или угловой элемент. Здесь мы рассмотрим набор жилых башен как пример. Он состоит из пяти типов панелей с окнами, 2 типов стеновых панелей и выступающего угла. Каждая единица была смоделирована и UV-развернута отдельно, а развертки всех единиц были объединены в одну текстуру. После создания базовых единиц мы собрали их в полные здания через комбинацию и добавили несколько специально выполненных модулей для нижнего этажа и крыши. Вот как выглядят базовые единицы и конечные здания в игре:

Строительные блоки высокоплотного жилого набора в Blender (исключая модули для нижнего этажа и крыши)

Высоплотный жилой набор в игре.
Китай 21-го века стал испытательным полигоном для архитектурных инноваций, с основным акцентом на органичные и изогнутые дизайны, которые играют ключевую роль в формировании его современного горизонта.

Представитель органичной архитектуры в Китае (Башня Шанхая, Шанхай / Ванцзин Soho, Пекин).
С выходом за рамки структур в виде коробок современная архитектура принимает текучие, скульптурные формы, которые усиливают эстетическую привлекательность, энергоэффективность и производительность конструкции. В China Pack несколько зданий отражают эту тенденцию, требуя процедурных техник для достижения их сложной геометрии. При создании набора высотных офисных зданий в органическом стиле мы начали с аналогичного подхода, используя базовые единицы.

Большинство фасадов в органическом наборе Высоплотного офиса созданы из этой единственной единицы.
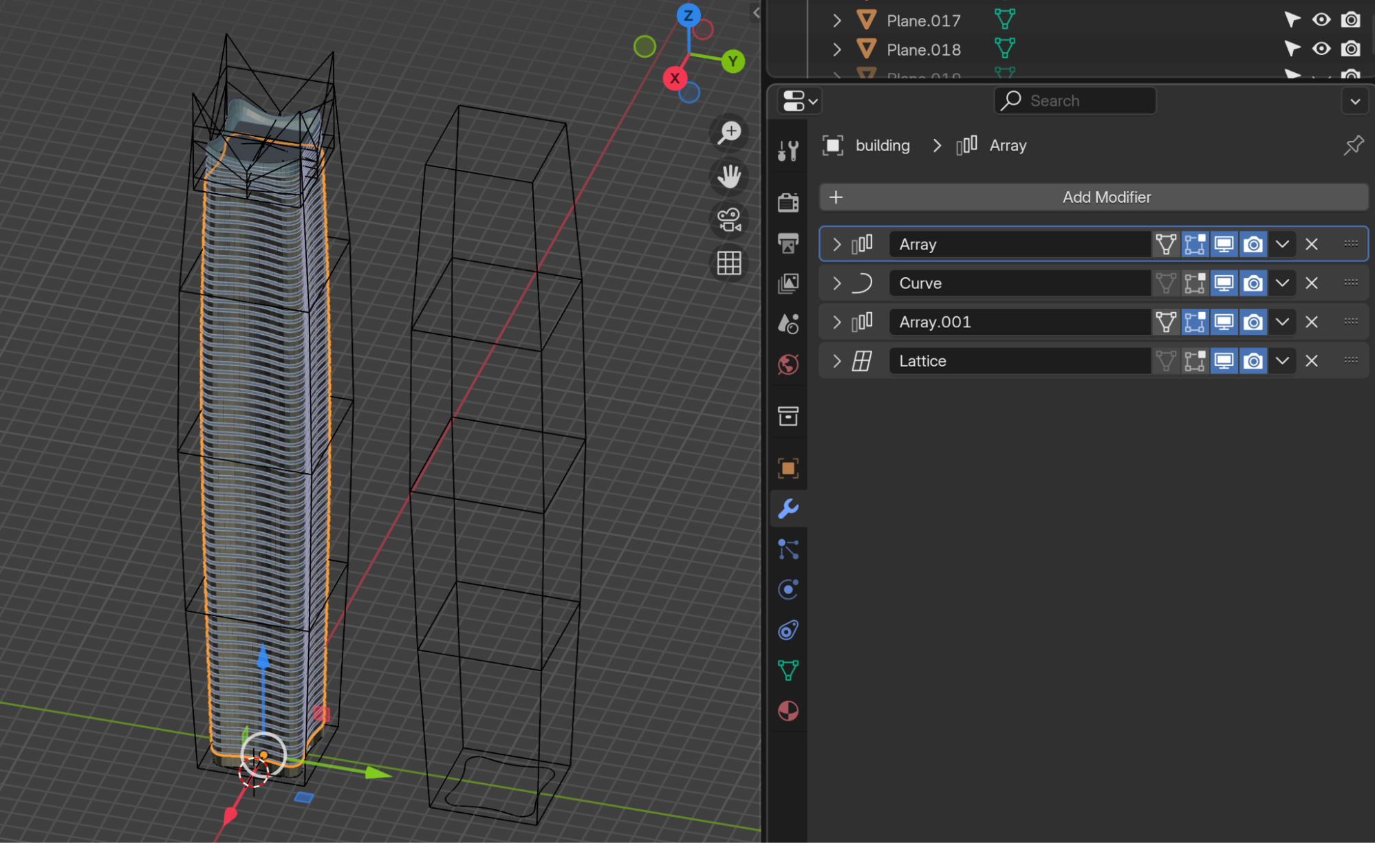
Тем не менее, на этот раз мы использовали только одну единицу. Остальная часть фасада была реализована с использованием недеструктивных рабочих процессов, в частности, стека модификаторов в Blender. Мы использовали кривую Безье, чтобы указать горизонтальный контур здания, после чего применили два модификатора массива для размещения единицы по горизонтали и вертикали, и в конце применили модификатор решетки для деформации всей структуры, чтобы создать динамичный внешний вид.

Стек модификаторов в Blender, чтобы создавать всю структуру (кроме нижнего этажа и крыши), с контролирующей кривой и решеткой, показанной сбоку.
Несмотря на то, что они созданы из чрезвычайно простых строительных блоков, в игре они выглядят очень хорошо!


Органика Высоплотного офиса в игре. Башня Peony также входит в этот набор как знаковое здание.
Самая сложная высокая структура, которую мы создали, была Skyline Palace, самое высокое здание в наборе и всей игре на данный момент. Эта суперструктура переходит из овальной основы в почти треугольную вершину, для реализации которой мы использовали Геометрические Узлы в Blender. Основной принцип был аналогичен модификатору привязки в Blender, но нам пришлось пересоздать колеса в Геометрических Узлах, чтобы сделать смещение привязки функцией высоты.


График Геометрических Узлов для создания профиля формы Skyline Palace и пользовательская реализация функции привязки.
Сравнивая с созданием профилей сечений вручную, это позволяло выполнять точный контроль над формой, обеспечивая плавную и равномерную деформацию от базы до вершины. Она позволяла также быстро проводить итерации и точную доработку дизайна.
Когда общая форма была готова, мы использовали еще нескольких модификаторов Узлов Геометрии, чтобы инстанцировать базовые строительные блоки, что потребовало некоторых геометрических вычислений для обеспечения идеального соответствия UV-развёрнутых панелей и рамок изогнутой форме.


Граф слоев Геометрических Узлов для размещения блочных рамок на поверхности семенного меза.
Результат впечатляющий!

Skyline Palace в игре.
Эта сборка — настоящий коллективный труд, поэтому давайте выразим признательность всем другим невероятным создателям, которые внесли вклад в China Pack: RichardShi, CM, MC100, Император Ли, Feindbold и Tomas13TO. Мы пришли не только из Китая, но и из разных уголков мира, и именно такое безграничное сообщество Cities: Skylines объединило нас! Также особая благодарность RichardShi за его ценные инсайты и вкладу в создание этого дневника разработчиков!










Разработка China Pack была амбициозным проектом, но который раздвинул границы возможного в Cities: Skylines II. Хотя этот набор предоставляет основу для строительства китайских городов, это только начало. Разнообразие китайских городских пейзажей означает, что впереди еще так много для изучения — и мы с нетерпением ждем, как сообщество Cities: Skylines II будет развивать это!
Вы можете бесплатно скачать набор на Paradox Mods — https://pdxint.at/3EvqFBO
